专为高三考生提供有价值的资讯
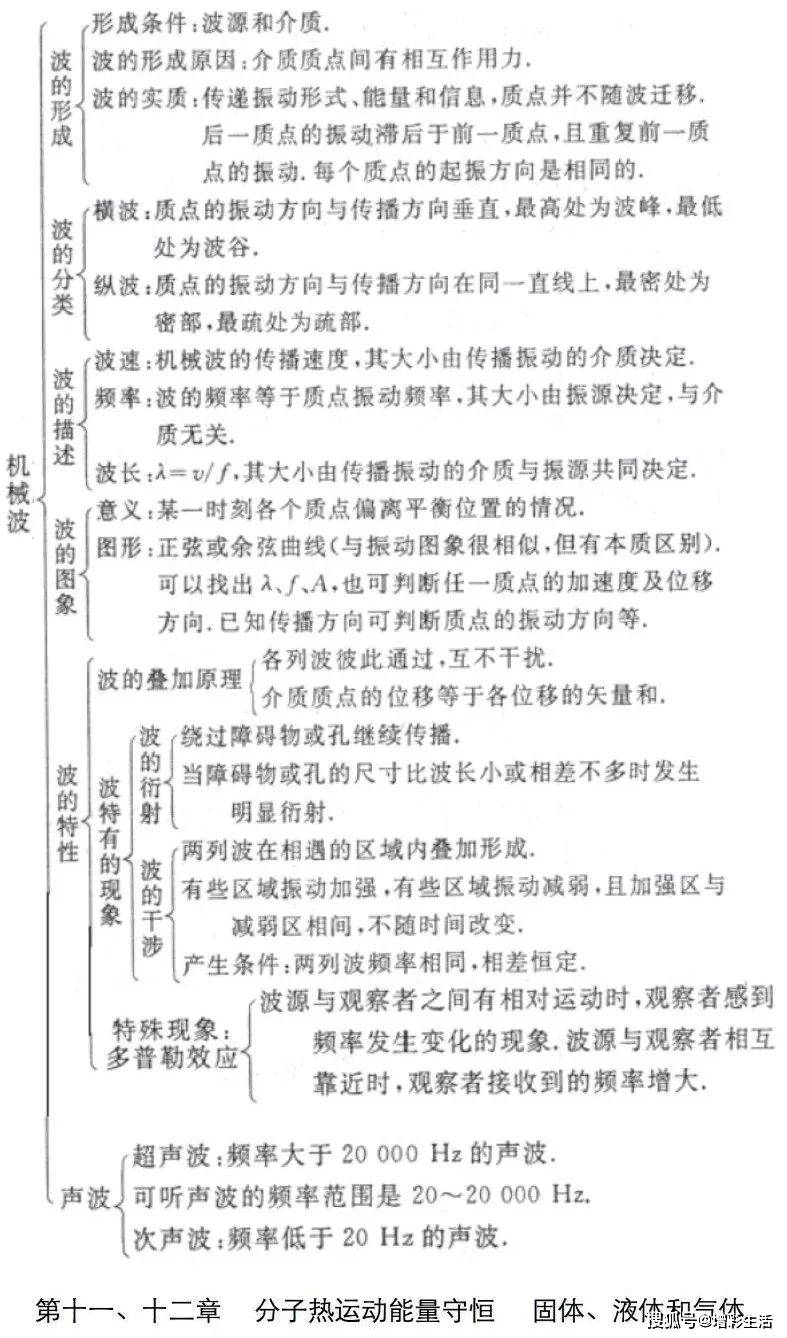
为大家分享的是:高考物理知识框架图!给大家平时考试及高考时做题提供思路,希望对大家有所帮助。
高中物理知识框架图
1.重庆物理类500分能考哪些大学 2025考生稳上的大学名单
2.黑龙江物理类527分能考哪些大学 2025考生稳上的大学名单
3.福建物理类358分能考哪些大学 2025考生稳上的大学名单
4.广东物理类517分能考哪些大学 2025考生稳上的大学名单
5.重庆物理类353分能考哪些大学 2025考生稳上的大学名单
6.广西物理类414分能考哪些大学 2025考生稳上的大学名单
Copyright 2019-2029 http://www.2gaosan.com 【爱高三】皖ICP备18021724号-6
声明: 本站 所有软件和文章来自互联网 如有异议 请与本站联系 本站为非赢利性网站 不接受任何赞助和广告