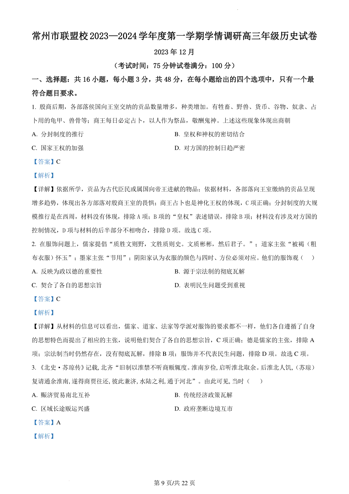
专为高三考生提供有价值的资讯

当前位置:爱高三高考资讯高考新闻历史-江苏省常州市联盟学校2024届高三上学期12月学情调研

历史-江苏省常州市联盟学校2024届高三上学期12月学情调研

时间:2023-12-28作者:玲玲一键复制全文保存为WORD

历史-江苏省常州市联盟学校2024届高三上学期12月学情调研于近期开考,本次考试对考生对知识的掌握参考价值大,为了方便大家复习掌握错题!小编在下文为大家准备了历史-江苏省常州市联盟学校2024届高三上学期12月学情调研试卷及答案解析详情,仅供考生参考。

如果你想下载历史-江苏省常州市联盟学校2024届高三上学期12月学情调研DOC或PDF版,请点击本文末链接!

一、历史-江苏省常州市联盟学校2024届高三上学期12月学情调研

下载历史-江苏省常州市联盟学校2024届高三上学期12月学情调研PDF格式或doc

历史-江苏省常州市联盟学校2024届高三上学期12月学情调研

将本文的Word文档下载到电脑,方便收藏和打印
推荐度:
点击下载文档文档为doc格式

小编推荐

1.2025江苏物化生323分左右能上什么大学 可以报考的院校名单

2.2025年高考多少分能上陕西艺术职业学院?预测各省份录取分数线(附2024年数据及报考指南)

3.河北历史类566分能考哪些大学 2025考生稳上的大学名单

4.2025年高考多少分能上沈阳音乐学院?预测各省份录取分数线(附2024年数据及报考指南)

5.2025年高考多少分能上上海民航职业技术学院?预测各省份录取分数线(附2024年数据及报考指南)

6.贵州历史类648分能考哪些大学 2025考生稳上的大学名单

7.2025江苏415分能上的大学有哪些 可以报考院校名单

8.2025年高考多少分能上桂林学院?预测各省份录取分数线(附2024年数据及报考指南)

相关文章

Copyright 2019-2029 http://www.2gaosan.com 【爱高三】皖ICP备18021724号-6

声明: 本站 所有软件和文章来自互联网 如有异议 请与本站联系 本站为非赢利性网站 不接受任何赞助和广告