专为高三考生提供有价值的资讯

当前位置:爱高三高考试题高考理综试题2023年上海市高考化学试卷及答案解析

2023年上海市高考化学试卷及答案解析

时间:2023-05-23作者:倾心~九月一键复制全文保存为WORD

相关文章

Copyright 2019-2029 http://www.2gaosan.com 【爱高三】皖ICP备18021724号-6

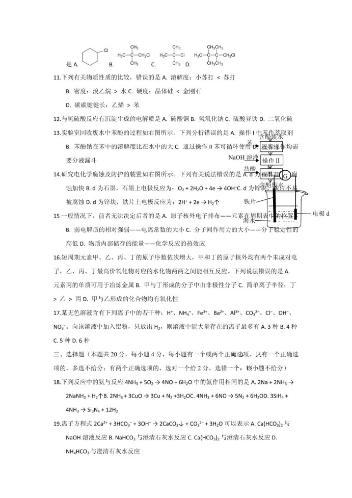
声明: 本站 所有软件和文章来自互联网 如有异议 请与本站联系 本站为非赢利性网站 不接受任何赞助和广告