专为高三考生提供有价值的资讯

当前位置:爱高三高考试题高考语文试题山东青岛四区统考2024高三11月期中考语文试题及答案解析

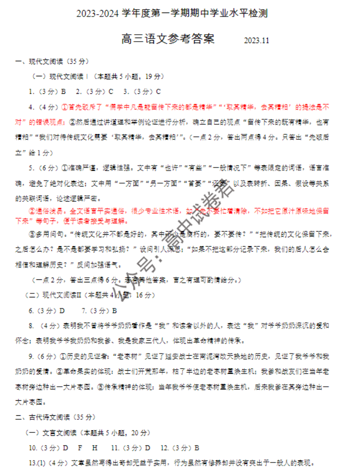
山东青岛四区统考2024高三11月期中考语文试题及答案解析

时间:2023-11-25作者:夜满月一键复制全文保存为WORD

2024山东青岛四区统考高三11月期中考于近期开考,本次考试对考生影响力大试题参考价值大,为方便大家复习,小编在下文为大家整理了山东青岛四区统考2024高三11月期中考的语文试题及答案,供大家查看!

2024山东青岛四区统考高三11月期中考各科试题及答案汇总:点击查看

山东青岛四区统考2024高三11月期中考语文试题及答案解析

将本文的Word文档下载到电脑,方便收藏和打印
推荐度:
点击下载文档文档为doc格式

小编推荐

1.2025年高考多少分能上陕西艺术职业学院?预测各省份录取分数线(附2024年数据及报考指南)

2.2025年高考多少分能上沈阳音乐学院?预测各省份录取分数线(附2024年数据及报考指南)

3.2025年高考多少分能上上海民航职业技术学院?预测各省份录取分数线(附2024年数据及报考指南)

4.2025年高考多少分能上桂林学院?预测各省份录取分数线(附2024年数据及报考指南)

5.2025年高考多少分能上湖北第二师范学院?预测各省份录取分数线(附2024年数据及报考指南)

6.2025年高考多少分能上滁州城市职业学院?预测各省份录取分数线(附2024年数据及报考指南)

7.2025年高考多少分能上青海卫生职业技术学院?预测各省份录取分数线(附2024年数据及报考指南)

8.2025年高考多少分能上上海中医药大学?预测各省份录取分数线(附2024年数据及报考指南)

相关文章

Copyright 2019-2029 http://www.2gaosan.com 【爱高三】皖ICP备18021724号-6

声明: 本站 所有软件和文章来自互联网 如有异议 请与本站联系 本站为非赢利性网站 不接受任何赞助和广告