专为高三考生提供有价值的资讯

当前位置:爱高三高考试题高考语文试题湖北六校新高考联盟2024高三11月联考语文试题及答案解析

湖北六校新高考联盟2024高三11月联考语文试题及答案解析

时间:2023-11-08作者:夜满月一键复制全文保存为WORD

2024湖北六校新高考联盟高三11月联考于近期开考,本次考试对考生影响力大试题参考价值大,为方便大家复习,小编在下文为大家整理了湖北六校新高考联盟2024高三11月联考的语文试题及答案,供大家查看!

2024湖北六校新高考联盟高三11月联考各科试题及答案汇总点击查看

湖北六校新高考联盟2024高三11月联考语文试题及答案解析

将本文的Word文档下载到电脑,方便收藏和打印
推荐度:
点击下载文档文档为doc格式

小编推荐

1.哈尔滨石油学院是几本?2025年高考多少分能上及报考建议

2.2025年高考最低多少分能报新疆科技职业技术学院?附新疆科技职业技术学院历年录取分数线及位次

3.江西服装学院是几本?2025年高考多少分能上及报考建议

4.2025年高考多少分能上陕西艺术职业学院?预测各省份录取分数线(附2024年数据及报考指南)

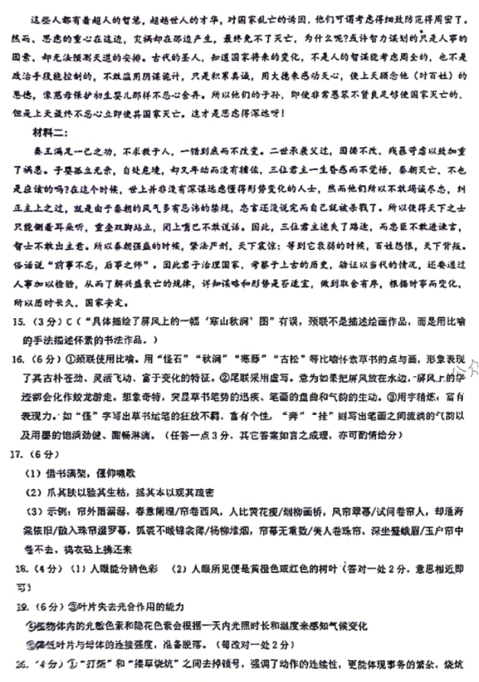
5.2025年高考多少分能上沈阳音乐学院?预测各省份录取分数线(附2024年数据及报考指南)

6.2025年高考多少分能上上海民航职业技术学院?预测各省份录取分数线(附2024年数据及报考指南)

7.2025年高考多少分能上桂林学院?预测各省份录取分数线(附2024年数据及报考指南)

8.2025年高考多少分能上湖北第二师范学院?预测各省份录取分数线(附2024年数据及报考指南)

相关文章

Copyright 2019-2029 http://www.2gaosan.com 【爱高三】皖ICP备18021724号-6

声明: 本站 所有软件和文章来自互联网 如有异议 请与本站联系 本站为非赢利性网站 不接受任何赞助和广告