专为高三考生提供有价值的资讯

当前位置:爱高三高考资讯2022学年第一学期浙江省七彩阳光联盟返校联考生物试题及答案

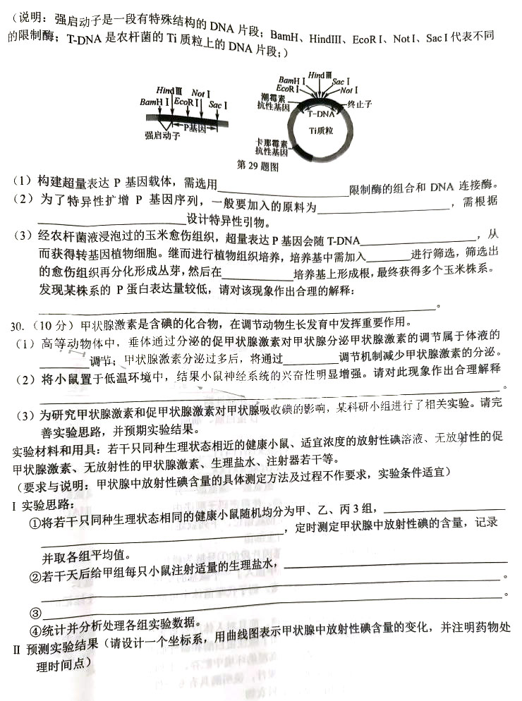
2022学年第一学期浙江省七彩阳光联盟返校联考生物试题及答案

时间:2022-09-01作者:群群一键复制全文保存为WORD

2022学年第一学期浙江省七彩阳光联盟返校联考已经开考,由于本次考试试题质量高,参考价值大,为方便大家下载练习,本站特整理了2022学年第一学期浙江省七彩阳光联盟返校联考生物试题及答案,供大家参考!

2022学年第一学期浙江省七彩阳光联盟返校联考已经开考,由于本次考试试题质量高,参考价值大,为方便大家下载练习,本站团队特整理了2022学年第一学期浙江省七彩阳光联盟返校联考生物试题及答案,供大家参考!

查看更多试题>>>2023年全国名校高三开学摸底考试试题及答案汇总

2022学年第一学期浙江省七彩阳光联盟返校联考生物试题及答案

立即下载2022学年第一学期浙江省七彩阳光联盟返校联考生物试题及答案




img alt="" src="/Fup/image/202209/09-01_160211-10136-51.jpg" /


img alt="" src="/Fup/image/202209/09-01_160211-10136-51.jpg" />



























立即下载2022学年第一学期浙江省七彩阳光联盟返校联考生物试题及答案

2022学年第一学期浙江省七彩阳光联盟返校联考生物试题及答案

将本文的Word文档下载到电脑,方便收藏和打印
推荐度:
点击下载文档文档为doc格式

小编推荐

1.2025年各省多少分可以被浙江纺织服装职业技术学院录取?历年录取分数线

2.2025艺考生文化课487分能上福建农林大学吗

3.2025年556分能考生态学专业吗 556分生态学专业大学推荐

4.重庆物理类500分能考哪些大学 2025考生稳上的大学名单

5.河北历史类566分能考哪些大学 2025考生稳上的大学名单

6.贵州历史类648分能考哪些大学 2025考生稳上的大学名单

7.黑龙江历史类224分能考哪些大学 2025考生稳上的大学名单

8.安徽历史类557分能考哪些大学 2025考生稳上的大学名单

相关文章

Copyright 2019-2029 http://www.2gaosan.com 【爱高三】皖ICP备18021724号-6

声明: 本站 所有软件和文章来自互联网 如有异议 请与本站联系 本站为非赢利性网站 不接受任何赞助和广告