专为高三考生提供有价值的资讯
电脑版
手机版
标签大全
|
会员中心
|
搜索
首页
高考资讯
高考作文
高考复习
大学介绍
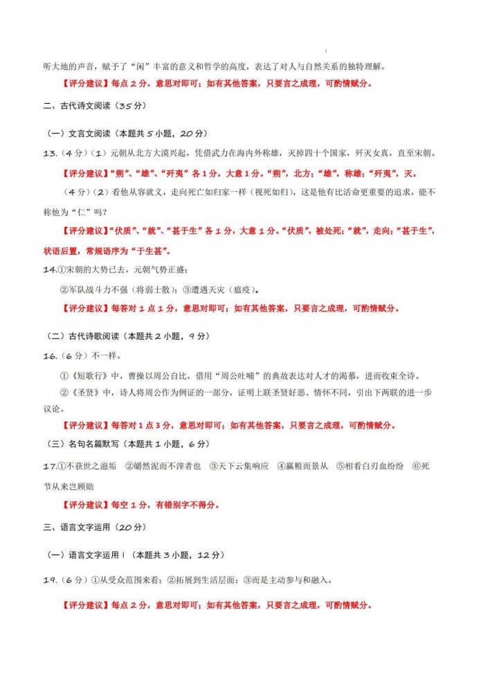
高考试题
志愿填报
高考助考
一分一段
院校库
专业库
专题
标签
投稿
全 国
|
山 东
|
河 北
|
河 南
|
江 苏
|
安 徽
|
湖 北
|
湖 南
|
江 西
|
陕 西
|
四 川
|
重 庆
|
上 海
|
浙 江
|
福 建
|
内蒙古
广 东
|
广 西
|
海 南
|
贵 州
|
云 南
|
西 藏
|
新 疆
|
青 海
|
甘 肃
|
宁 夏
|
山 西
|
北 京
|
天 津
|
辽 宁
|
吉 林
|
黑龙江
距离0000年全国高考还有
00天
当前位置:
爱高三
→
高考试题
→
高考语文试题
→
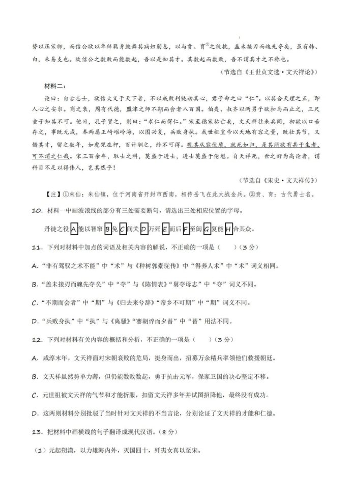
2025届高三八省联考考前猜想卷01版语文试题及答案
2025届高三八省联考考前猜想卷01版语文试题及答案
时间:2024-12-19
作者:神峰
一键复制全文
保存为WORD
专题:
试题
高三
2025
答案
联考
语文
考前
八省
猜想