专为高三考生提供有价值的资讯

当前位置:爱高三高考资讯高考新闻2011年上海市高中毕业统一学业考试历史试卷(答案版)

2011年上海市高中毕业统一学业考试历史试卷(答案版)

时间:2023-04-12作者:占有欲一键复制全文保存为WORD

2011年上海市高中毕业统一学业考试历史试卷(答案版)是广大考生都在关注的,本站就为大家带来2011年上海市高中毕业统一学业考试历史试卷(答案版)试卷及答案解析详情,仅供考生参考。

2011年上海市高中毕业统一学业考试历史试卷(答案版)已公布,关注本站,本站会在2011年上海市高中毕业统一学业考试历史试卷(答案版)试题及答案公布后为大家及时更新。

一、2011年上海市高中毕业统一学业考试历史试卷(答案版)

下载2011年上海市高中毕业统一学业考试历史试卷(答案版)PDF格式或doc

2011年上海市高中毕业统一学业考试历史试卷(答案版)

将本文的Word文档下载到电脑,方便收藏和打印
推荐度:
点击下载文档文档为doc格式

小编推荐

1.河北历史类566分能考哪些大学 2025考生稳上的大学名单

2.2025年高考多少分能上上海民航职业技术学院?预测各省份录取分数线(附2024年数据及报考指南)

3.贵州历史类648分能考哪些大学 2025考生稳上的大学名单

4.安徽历史类557分能考哪些大学 2025考生稳上的大学名单

5.上海电机学院分省招生人数及招生专业2025年招生计划参考

6.甘肃历史类205分能考哪些大学 2025考生稳上的大学名单

7.2025年上海财经大学浙江学院多少分能考上 最低分及位次

8.2025年高考多少分能上上海中医药大学?预测各省份录取分数线(附2024年数据及报考指南)

相关文章

Copyright 2019-2029 http://www.2gaosan.com 【爱高三】皖ICP备18021724号-6

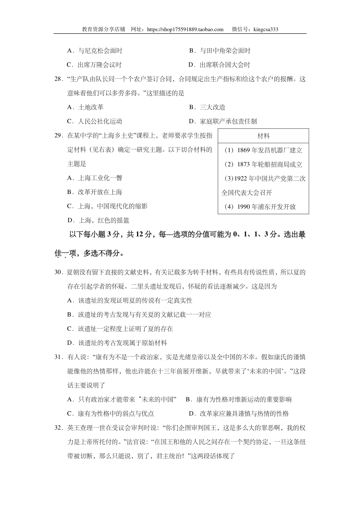
声明: 本站 所有软件和文章来自互联网 如有异议 请与本站联系 本站为非赢利性网站 不接受任何赞助和广告