专为高三考生提供有价值的资讯

当前位置:爱高三高考试题历年高考试卷浙江五校联盟2024高三3月联考化学试题及答案解析

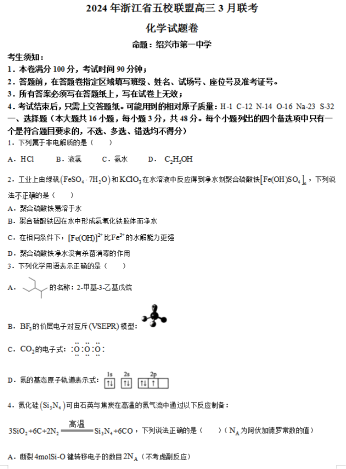
浙江五校联盟2024高三3月联考化学试题及答案解析

时间:2024-04-20作者:风飘过一键复制全文保存为WORD

2024浙江五校联盟高三3月联考于近期开考,本次考试对考生影响力大试题参考价值大,为方便大家复习,小编在下文为大家整理了浙江五校联盟2024高三3月联考的化学试题及答案,供大家查看!

2024浙江五校联盟高三3月联考各科试题及答案汇总:点击查看

浙江五校联盟2024高三3月联考化学试题及答案解析

将本文的Word文档下载到电脑,方便收藏和打印
推荐度:
点击下载文档文档为doc格式

小编推荐

1.2025年各省多少分可以被浙江纺织服装职业技术学院录取?历年录取分数线

2.2025年高考多少分能上陕西艺术职业学院?预测各省份录取分数线(附2024年数据及报考指南)

3.2025年高考多少分能上沈阳音乐学院?预测各省份录取分数线(附2024年数据及报考指南)

4.2025年高考多少分能上上海民航职业技术学院?预测各省份录取分数线(附2024年数据及报考指南)

5.2025年高考多少分能上桂林学院?预测各省份录取分数线(附2024年数据及报考指南)

6.2025年高考多少分能上湖北第二师范学院?预测各省份录取分数线(附2024年数据及报考指南)

7.2025年高考多少分能上滁州城市职业学院?预测各省份录取分数线(附2024年数据及报考指南)

8.2025年高考多少分能上青海卫生职业技术学院?预测各省份录取分数线(附2024年数据及报考指南)

Copyright 2019-2029 http://www.2gaosan.com 【爱高三】皖ICP备18021724号-6

声明: 本站 所有软件和文章来自互联网 如有异议 请与本站联系 本站为非赢利性网站 不接受任何赞助和广告