专为高三考生提供有价值的资讯

当前位置:爱高三高校招生招生简章2024上海外国语大学春季高考招生简章 招生专业及计划

2024上海外国语大学春季高考招生简章 招生专业及计划

时间:2024-01-07作者:夜满月一键复制全文保存为WORD

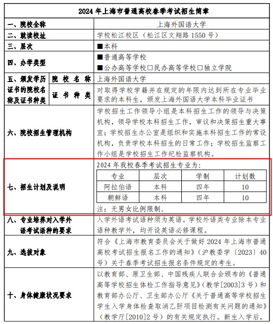
2024上海外国语大学春季高考招生简章已经公布,其中春季高考招生专业阿拉伯语专业招生计划人数是10人;朝鲜语专业招生计划人数是10人。以下是小编整理得到详细内容,大家可以看一看。

2024上海外国语大学春季高考招生简章整理

2024上海外国语大学春季高考招生简章:阿拉伯语专业招生计划人数是10人;朝鲜语专业招生计划人数是10人。入学外语考试语种须为英语。学校外语类专业除本专业语种教学外,均开设英语必修课程。

春季高考和秋季高考的区别在哪

一、春季高考和秋季高考考试的时间不同

春季高考的考试时间一般为4月份,各省市时间略有不同;秋季高考的考试时间全国统一,为每年的6月7-9日。

二、春季高考和秋季高考考试的形式不同

春季高考都是由各省市自行安排的,考题也是自主命题;秋季高考是全国统一进行的,考题基本都是全国统一名单。

三、春季高考和秋季高考可以报考的学校不同

春季高考只能报考本省内的学习,而且学校多为职业学校;秋季高考可以报考全国范围内有招生计划的所有学校,没有地域限制。

四、春季高考和秋季高考目的不同

春季高考是缓解夏季一次高考对考生的压力,带给考生更多的接受高等教育机会的高考。有利于延缓社会就业的压力,为全面实施素质教育创造了宽松的环境、有利于提高办学效益,促进高校加快教学和管理等方面的改革。

2024上海外国语大学春季高考招生简章 招生专业及计划

将本文的Word文档下载到电脑,方便收藏和打印
推荐度:
点击下载文档文档为doc格式

小编推荐

1.哈尔滨石油学院是几本?2025年高考多少分能上及报考建议

2.2025年高考最低多少分能报新疆科技职业技术学院?附新疆科技职业技术学院历年录取分数线及位次

3.江西服装学院是几本?2025年高考多少分能上及报考建议

4.2025江苏物化生323分左右能上什么大学 可以报考的院校名单

5.包头职业技术学院分省招生人数及招生专业2025年招生计划参考

6.2025年高考多少分能上陕西艺术职业学院?预测各省份录取分数线(附2024年数据及报考指南)

7.2025艺考生文化课487分能上福建农林大学吗

8.2025年556分能考生态学专业吗 556分生态学专业大学推荐

相关文章

推荐文章

Copyright 2019-2029 http://www.2gaosan.com 【爱高三】皖ICP备18021724号-6

声明: 本站 所有软件和文章来自互联网 如有异议 请与本站联系 本站为非赢利性网站 不接受任何赞助和广告